EXEMPLES de RÉALISATIONS
Appareil de mesure de qualité de l’air
Contexte
Un client a besoin d’un appareil déporté pour des salles de réunion permettant de mesurer la qualité de l’air afin de piloter son assainisseur d’air.
Notre intervention
- Analyse technique :
Une étude est faite afin de définir le protocole de communication entre l’appareil et le purificateur d’air, la taille de l’appareil et ses fonctions.
- Conception / Développement :
Création d’un prototype physique (Carte électronique + appareil imprimé en 3D + software) communicant avec l’assainisseur d’air.


L’appareil et sa carte électronique


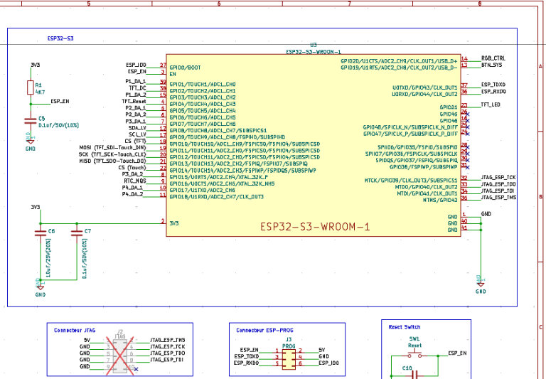
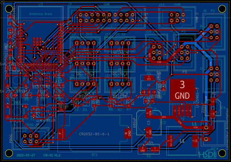
Carte d’acquisition - Schéma électronique et PCB
- Essais & validation :
Des tests sont effectués par Synapgile et le client afin de valider le fonctionnement selon les besoins du donneur d’ordre.
- Livrables :
Le prototype et les documents nécessaires à l’utilisation sont livrés au client
Modernisation d'une machine
Contexte
Un client a besoin de faire évoluer l’interface de contrôle d’une machine et de la rendre connectée.
Notre intervention
- Analyse technique :
Une étude est faite afin de définir l’interface Homme Machine, les moyens de se connecter à la machine existante et la suppression des parties non nécessaires.
- Conception / Développement :
Création d’un prototype physique (Carte électronique) et développement du Software.


Carte d’acquisition - Schéma électronique et PCB
- Essais & validation :
Des tests sont effectués par Synapgile et le client afin de valider le fonctionnement selon les besoins du donneur d’ordre.

- Livrables :
Le prototype et les documents nécessaires à l’utilisation sont livrés au client

L’interface
Identificateur de substances dans l'air
Contexte
Un client a besoin d’un appareil permettant d’identifier différentes substances présentes dans l’air.
Notre intervention
- Analyse technique :
Une étude est faite afin de définir la méthode de détections des substances et le moyen de les visualiser.

- Conception et développement :

Création d’un prototype physique (Carte électronique + appareil imprimé en 3D + software)



Chambre de mesures - Conception 3D


Carte d’acquisition - Schéma électronique et PCB
- Essais & validation :
Des tests sont effectués par Synapgile et le client afin de valider le fonctionnement selon les besoins du donneur d’ordre.

Interface de contrôle et mesures
- Livrables :
Le prototype et les documents nécessaires à l’utilisation sont livrés au client.
Banc de programmation pour onduleurs photovoltaïques
Contexte
Lors d’un audit technique sur une ligne de production d’onduleurs photovoltaïques, nous avons identifié un axe d’amélioration majeur dans le processus de programmation avant expédition.
La configuration des onduleurs était réalisée manuellement par les opérateurs, directement via le panneau de commande, unité par unité. Cette opération, répétitive et chronophage, mobilisait les équipes pendant plusieurs minutes par produit et restait sensible aux erreurs humaines.
Ce type de problématique ne nous était pas inconnu : nous avions déjà rencontré des situations similaires dans d’autres environnements industriels. Nous avons donc proposé de concevoir un programmateur dédié, capable de fiabiliser et d’accélérer cette étape critique.
Notre intervention
- Analyse technique :
Une étude préalable a été menée afin de :
identifier le protocole de communication entre le programmateur et l’onduleur,
déterminer l’interface physique et logicielle la plus adaptée,
garantir la compatibilité avec les exigences de la chaîne de production.
Cette phase a permis de définir une solution robuste, simple d’utilisation et parfaitement intégrée à l’existant.
- Conception et développement :
Nous avons conçu et développé :
une carte électronique dédiée,
un boîtier sur mesure réalisé en impression 3D,
un appareil autonome, alimenté par batterie.
L’ensemble permet, par un simple branchement à l’onduleur, d’injecter automatiquement l’intégralité de la configuration en quelques secondes, sans intervention manuelle complexe.
- Livrable et résultats :
Le dispositif livré a permis :
de fiabiliser totalement la programmation de chaque onduleur en supprimant les erreurs opérateur,
de réduire drastiquement le temps de programmation, passant de 3 minutes à environ 15 secondes par onduleur,
d’améliorer la productivité et la répétabilité du processus industriel.
Ce projet illustre notre capacité à analyser un besoin terrain, concevoir une solution sur mesure et délivrer un outil opérationnel à forte valeur ajoutée.

